安防人上中安网!
关注我们
|
请登录
|
新版意见箱
资讯频道
视频监控
智慧城市
防盗报警
智慧社区
一卡通
门禁考勤
智能通道
停车场
智能锁
工程方案
视频
专题
企业库
商城
人才
论坛
首页
公司简介
供应产品
企业新闻
荣誉资质
销售渠道
人才招聘
客户留言
联系我们
深圳市真地智能科技有限公司
主营产品:
道闸,车牌识别,通道闸,翼闸,三辊闸,摆闸
所在地区:
广东 深圳 宝安区
联系电话:
13302964809
手机号码:
联 系 人:
邢甜甜
在线联系:
公司邮箱:
+ 默认分类
总人气:
2446
商铺人气:
659
产品人气:
1787
资讯人气:
0
产品详细
深圳真艾地尔停车场车牌识别系统厂家停车场收费系统3008车牌识别一体机可定制
型号:3008
价格:6288
最小起订量:1台
供货总量:654台
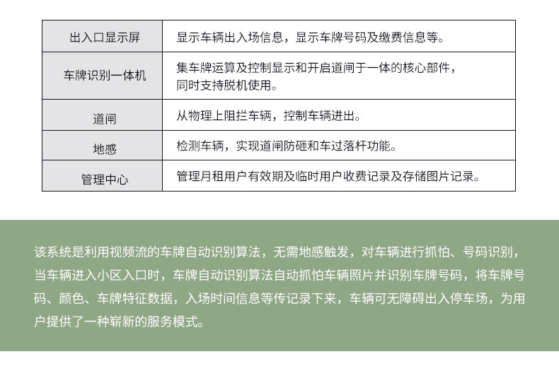
产品介绍
关于中安网
|
广告服务
|
诚聘英才
|
法律声明
|
隐私声明
|
服务条款
|
帮助中心
|
联系我们
|
网站地图
Copyright
©
1999-2011 cps.com.cn All Rights Reserved
版权所有:CPS中安网 电信增值业务经营许可证:粤B2-20100259