安防人上中安网!
关注我们
|
请登录
|
新版意见箱
资讯频道
视频监控
智慧城市
防盗报警
智慧社区
一卡通
门禁考勤
智能通道
停车场
智能锁
工程方案
视频
专题
企业库
商城
人才
论坛
首页
公司简介
供应产品
企业新闻
荣誉资质
销售渠道
人才招聘
客户留言
联系我们
深圳市润扬天成科技有限公司
主营产品:
智能蓝牙一体机、蓝牙卡、ETC电子车牌、车牌识别等
所在地区:
广东 深圳 龙岗区
联系电话:
0755-89799866
手机号码:
18682119581
联 系 人:
刘先生
在线联系:
公司邮箱:
liuyang998118@163.com
+ 默认分类
总人气:
1964
商铺人气:
918
产品人气:
1046
资讯人气:
0
产品详细
蓝牙一体机
型号:R1081-DT
价格:380 RMB
最小起订量:1台
供货总量:10000台
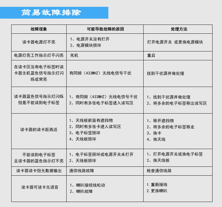
产品介绍
关于中安网
|
广告服务
|
诚聘英才
|
法律声明
|
隐私声明
|
服务条款
|
帮助中心
|
联系我们
|
网站地图
Copyright
©
1999-2011 cps.com.cn All Rights Reserved
版权所有:CPS中安网 电信增值业务经营许可证:粤B2-20100259